アイデア #407
未完了ガントチャート5(β)のパラレルビューの表記改善依頼
説明
パラレルビューは、階層分けして縦長なガントチャートになっている状況を
横断的に複数のプロジェクトをスマートに表示され大変重宝しております。
使用して少し困っている事に対して、改善を希望します。ご検討いただきたく、宜しくお願いします。
1個目
期間の長いプロジェクトに関して、ある一定期間をピックアップして報告する際、
タスク名が左詰め標記の為、見えない場合がある。表示できるように改善してほしい

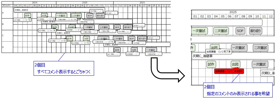
2個目
各チケットの進捗に関して補足説明で、コメント吹き出しを活用しておりますが、
コメント吹き出しの対象チケットを指定したい。すべてのコメント表示 or コメント非表示だけではない選択しを増やしてほしい

ファイル
コ コミュニティ さんが8ヶ月前に更新
- ファイル 範囲選択コメント表示.gif 範囲選択コメント表示.gif を追加
大坪様
アイデアへの起票をいただき誠にありがとうございます。
1個目
期間の長いプロジェクトに関して、ある一定期間をピックアップして報告する際、
タスク名が左詰め標記の為、見えない場合がある。表示できるように改善してほしい
こちらについて確認と致しまして「A」「B」「C」プロジェクトはそれぞれ独立したプロジェクトでございますでしょうか。
または一つの親プロジェクトにぶら下がっているサブプロジェクトでございますでしょうか。
また、それぞれのプロジェクト内にある「次期A」「次期B」「次期C」のチケットは、どういう役割で作成されているのでしょうか。
2個目
各チケットの進捗に関して補足説明で、コメント吹き出しを活用しておりますが、
コメント吹き出しの対象チケットを指定したい。すべてのコメント表示 or コメント非表示だけではない選択しを増やしてほしい
こちらは、チケットのガントバーを右クリックするとコメントがある場合「コメントを表示」のメニューが表示されこちを選択することで最新のコメントが確認できます。
また、この機能は複数選択対応しておりますので、ご活用いただけますと幸いです。
<サンプル画像>

以上、ご確認よろしくお願いします。
大 大坪 さんが8ヶ月前に更新
回答ありがとうございます。順不動となりすみません。
■2個目について
こちらは、チケットのガントバーを右クリックするとコメントがある場合「コメントを表示」のメニューが表示されこちを選択することで最新のコメントが確認できます。
また、この機能は複数選択対応しておりますので、ご活用いただけますと幸いです。
勉強になりました。こちらが求めているモノです。ありがとうございました。
■1個目について
こちらについて確認と致しまして「A」「B」「C」プロジェクトはそれぞれ独立したプロジェクトでございますでしょうか。
または一つの親プロジェクトにぶら下がっているサブプロジェクトでございますでしょうか。
後者の方となります。
事業部全体として、T社向け、H社向け、N社向け、S社向けなどOEM毎に親プロジェクトを設定して、全体把握できるような構成としております。
また、それぞれのプロジェクト内にある「次期A」「次期B」「次期C」のチケットは、どういう役割で作成されているのでしょうか。
子チケットが、次期開発車両の節目管理チケットの役割を持っております。その進捗具合を親チケットの背景色に反映される事を活用して、
今月のトピックス車種、ピックアップなどに活用しております。
大 大坪 さんが8ヶ月前に更新
回答ありがとうございます。順不動となりすみません。
※すべて引用となってしまったため、修正版を記入します。(コメントの編集機能がわからずすみません)
■2個目について
こちらは、チケットのガントバーを右クリックするとコメントがある場合「コメントを表示」のメニューが表示されこちを選択することで最新のコメントが確認できます。
また、この機能は複数選択対応しておりますので、ご活用いただけますと幸いです。
勉強になりました。こちらが求めているモノです。ありがとうございました。
■1個目について
こちらについて確認と致しまして「A」「B」「C」プロジェクトはそれぞれ独立したプロジェクトでございますでしょうか。
または一つの親プロジェクトにぶら下がっているサブプロジェクトでございますでしょうか。
後者の方となります。
事業部全体として、T社向け、H社向け、N社向け、S社向けなどOEM毎に親プロジェクトを設定して、全体把握できるような構成としております。
また、それぞれのプロジェクト内にある「次期A」「次期B」「次期C」のチケットは、どういう役割で作成されているのでしょうか。
子チケットが、次期開発車両の節目管理チケットの役割を持っております。その進捗具合を親チケットの背景色に反映される事を活用して、
今月のトピックス車種、ピックアップなどに活用しております。
多くの開発車種がある為、普段は階層を閉じた状態で全体チェックし、活用しております。